PayNow
Card Payment, Open Banking, Apple Pay, Google Pay
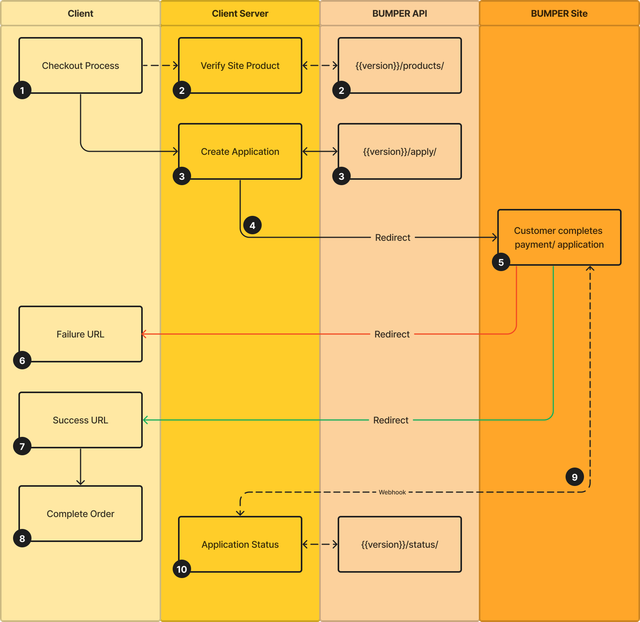
The below high-level diagram captures the standard PayNow integration flow.

Stage
Description
1
Capture customer details in Client UI. Please see Application for a list of required and optional fields.
2 (optional)
Capture the Products available, this will allow Client UI to show appropriate products.
3
Send captured customer details to Application endpoint. A redirect URL and token will be provided in response.
4
Redirect customer to the BUMPER redirect URL provided in response.
5
Customer complete PayNow application on BUMPER site.
6
Customer has failed PayNow payment. Returning customers can be validated by verifying signature in GET parameters appended to failure URL, or by making request to Status endpoint.
7
Customer has completed PayNow payment. Returning customers can be validated by verifying signature in GET parameters appended to success URL, or by making request to Status endpoint.
8
Order completed in Client UI.
9 (optional)
Receive status updates with our Webhook.
10 (optional)
If status isn't captured when customer is redirect from BUMPER to client, or webhooks aren't used for real-time updates. The Status endpoint can be used to retrieve application status.
Last updated